
2025 Top 2% Scientists - Elsevier
Dr Sun Lingyu has been recognised by Elsevier as top 2% most highly scientist in 2025.

RIE 2025 New Zealand-Singapore Biotech in Future Foods Research Programme
Professor Hanry Yu has been successfully secured funding from RIE 2025 New Zealand-Singapore Biotech in Future Foods Research Programme.

2025 HFSP Fellowship Award
Dr Sun Lingyu has been awarded Human Frontier Science Program Postdoctoral Fellowship Award.

Featured in A*STAR Research Highlights
Wang Jiahao and Prof Hanry Yu were featured in A*STAR Research Highlights for their work on use of AI in colorectal cancer diagnotics.
Vision

We share the VISION of EDUCATING ambitious young scientists and engineers to make impacts beyond individual efforts through team projects and collaborative learning in academia and industry.
Research Mission

Understand and control microenvironment impact on chronic liver disease progression. We TRANSLATE technologies and knowledges into solutions for drug development, diagnostics and therapeutics.
Research Goals

Quantitative analysis of the dynamic process of liver regeneration and chronic liver diseases.
Investigating the contraction and propagation mechanism of secretory lumen such as bile canaliculi.
Developing novel and useful biomaterials, cell sources, and analytics for long-term maintenance of highly functional epithelial cells in culture.
Developing robust, scalable, low cost and predictive in vitro drug and toxin testing platforms.
Shared Values

Respect : every TMBL member is important and yet consciously sensitive to other members and the collective impacts. Decisions incorporate inputs from all the stakeholders for fairness and transparency.
Professionalism: every TMBL member strives to attain ever higher quality and standard of her/his own work through mutual empowerment, critique and support to each other.
No-walls culture: solutions to real-life problems can never be confined within artificially-created boundaries (organizational, disciplinary, cultural, inter-personal, or mental inertia).
Featured Book

Sheetz, M., and Yu, H. (2018) The Cell as a Machine, Cambridge University Press, ISBN: 9781107052734.
This unique introductory text has been written by a Lasker Award winning cell biologist; and his PhD student who turned into a biomedical engineer who innovates multiple technologies into award winning companies. It is based on the content and to serve as the text for a course, "Cell as a Machine”, offered by leading universities in the USA and Asia. The course started in 2003 as W3150/4150 in Columbia University, and then taught as course 2.799 in Massachusetts Institute of Technology, and MB5101 in National University of Singapore since 2009, which was extended in different years to Penn, Georgia Tech, UIUC, UC Berkeley/San Diego/Irvine/Davis/Merced, City College of New York, Minnesota, Wash U St Louis, Wisconsin, Boston U and Texas A&M in the US, Hong Kong UST and Zhejiang University in Asia.
The text explains cell functions using the engineering principles of robust devices. Adopting a process-based approach to understanding cell and tissue biology, it describes the molecular and mechanical features that enable the cell to be robust in operating its various components, and explores the ways in which molecular modules respond to environmental signals to execute complex functions. The design and operation of a variety of complex functions are covered, including engineering lipid bilayers to provide fluid boundaries and mechanical controls, adjusting cell shape and forces with dynamic filament networks, and DNA packaging for information retrieval and propagation. Numerous problems, case studies and application examples help readers connect theory with practice, and solutions for instructors and videos of lectures accompany the book online. Assuming only basic mathematical knowledge, this is an invaluable resource for graduate and senior undergraduate students taking single-semester courses in cell mechanics, biophysics, mechanobiology, and cell/tissue biology from a fresh perspective.
Uniquely links together the biology, biophysics, and engineering principles underlying cell functions
Avoids complex mathematical treatments, making it accessible to students with only a basic mathematical background
Additional information about many of the functions described in the book can be found online at www.mechanobio.info
Featured Recent Publications

Balachander, G.M., Ng, I.C., Pai, R.R., Mitra, K., Tasnim, F., Lim, Y.S., Kwok, R., Song, Y., Yaw, L.P., Quah, C.B., Zhao, J., Septiana, W.L., Kota, V.G., Teng, Y., Zheng, K., Xu, Y., Lim, S.H., Ng, H.H., and Yu, H. (2025) LEADS - A comprehensible human liver-on-a-chip for non-alcoholic steatohepatitis (NASH) drug testing. Lab on a Chip, 14 May 2025; 25(14):3444-3466. doi: 10.1039/d5lc00221d.
Metabolic dysfunction associated steatohepatitis (MASH), also known as non-alcoholic steatohepatitis (NASH), is a progressive form of steatotic liver disease (SLD). It is an emerging healthcare threat due its high prevalence, accelerated and non-linear progression, and final culmination as decompensated liver failure and/or hepatocellular carcinoma (HCC). The pathogenesis of NASH is complex with strong ethnic influences and genetic predispositions, underscoring the need for preclinical models that utilize patient-derived cells to enhance our understanding of the disease. Current models face three major limitations: (i) reliance on primary cells with limited reproducibility, high cost, short culture duration and ethical considerations, (ii) failure to recapitulate all key features of NASH, and (iii) inadequate drug testing data and/or data did not correlate with clinical responses. Therefore, there is a pressing need for robust and relevant preclinical models that faithfully recapitulate human NASH, allow generation of patient-specific models and provide quantitative responses for mechanistic studies and drug testing. We have developed a functional liver tissue-on-a-chip by co-culturing human adult liver stem cell (haLSC)-derived hepatobiliary organoids, induced pluripotent stem cell (iPSC)-derived Kupffer cells (iKCs) and iPSC-derived hepatic stellate cells (iHSCs). We simulated the metabolic microenvironment of hyper nutrition and leaky gut by treating the cells with a concoction of free fatty acids (FFAs), fructose, gut-derived lipopolysaccharides (LPS) and a gut-derived metabolite, phenyl acetic acid (PAA). Through optimization of coculture media and induction regimens, we were able to stably induce steatosis, hepatocellular ballooning, inflammation, and activation of iHSC and fibrosis—all key hallmarks of NASH. Our LEADS (liver-on-a-chip for NASH drug testing) model also recapitulated the pathological types of steatosis and allowed for quantification of the key features via microscopic evaluation and secretome profiling to score for disease severity. Notably, treatment with saroglitazar, pioglitazone, cenicriviroc (CVC), obeticholic acid (OCA) and resmetirom produced responses similar to those observed in clinical trials. Taken together, our LEADS model is the first model developed using patient-derived hepatic stem cells which recapitulated all key features used for comprehensive drug testing, with results matching to clinical responses.

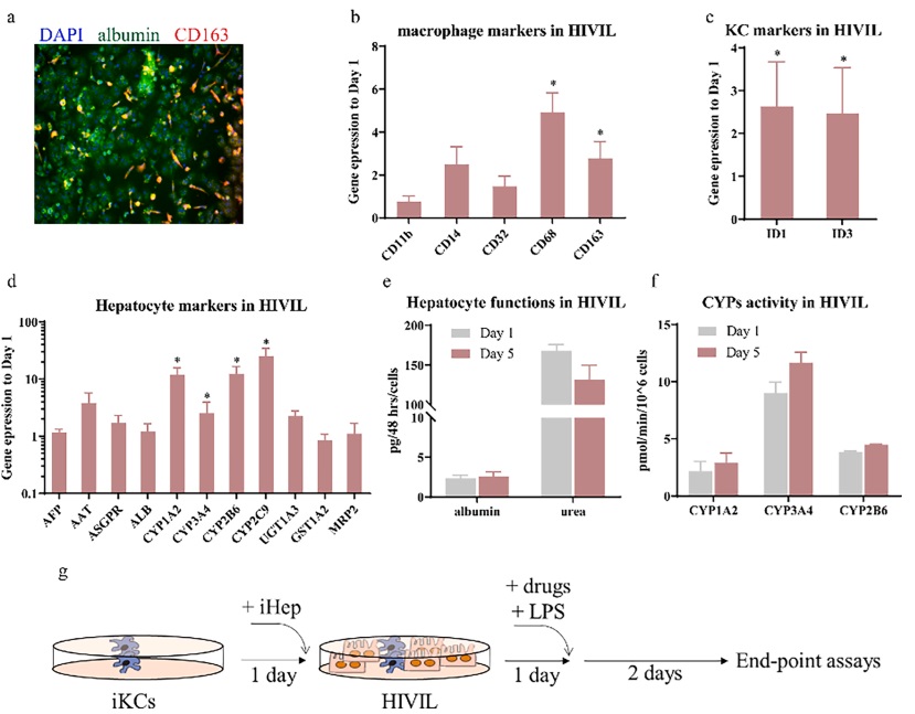
Huang, X., Soong, Y.T., Wang, J., Ng, C.J.Y., Mitra, K., Tasnim, F., and Yu, H. (2025) HIVIL: A Human In vitro Inflammatory Liver Model Recapitulates Immune-associated Drug effects with High Predictivity. NAM Journal, 1: 100032. doi: 10.1016/j.namjnl.2025.100032.
DILI (Drug Induced Liver Injury) is one of leading cause of failure in drug development due to adverse reaction outcomes and health hazards. Besides, understanding DILI is challenging due to lack of relevant in vitro models] that recapitulate human in vivo physiological responses. Current in vitro models employing primary human Kupffer cells (PHKCs) or alternative cells such as THP-1 derived macrophages are either complex or do not recapitulate physiological drug-induced cytokine responses. We leveraged on human iPSC derived Kupffer cells (iKCs) that functionally resemble PHKCs to establish a human in vitro inflammatory liver model (HIVIL) that is complex enough to be physiological and simple enough to be robust. HIVIL, comprising of iKCs co-cultured with iPSCs derived hepatocytes can recapitulate physiological levels of DILI associated inflammatory response of known DILI drugs in vitro. Out of 18 drug candidates tested, the cytokine responses of 16 drugs correlated (88.9 %) well with the reported serum cytokine profiles of DILI patients implying a closer-to-physiological relevant immune responses and cytochrome P450 expression . Moreover, HIVIL model was able to mechanistically distinguish the TNF⍺ mediated hepatotoxic effect of Trovafloxacin over Levofloxacin. RNA-Seq analysis provided further insight into the interactions between the cytokines and drug-induced liver injury. In contrast, HIVIL using THP-1 derived macrophages instead of iKCs did not recapitulate the cytokine responses upon treatment with paradigm compounds, demonstrating the importance of KCs-produced cytokines on hepatocyte xenobiotic metabolism. In summary, our study demonstrates for the first time, the use of iKCs and iHeps as a simple, robust and physiologically relevant in vitro drug testing model for DILI candidates.

Wu, X., Raymond, J.J., Liu, Y., Odermatt, A.J., Sin, W.-X., Teo, D.B.T., Natarajan, M., Ng, I.C., Birnbaum, M.E., Lu, T.K., Han, J, Springs, S.L., and Yu, H. (2025) Rapid Universal Detection of High-Risk and Low-Abundance Microbial Contaminations in CAR-T Cell Therapy. Small Methods, 30 March 2025; 2500253.. doi: 10.1002/smtd.202500253
Live microbial contamination poses high risks to cell and gene therapies, threatening manufacturing processes and patient safety. Rapid, sensitive detection of live microbes in complex environments, such as CAR‐T cell cultures, remains an urgent need. Here, an innovative sample‐to‐result workflow is introduced using digital loop‐mediated isothermal amplification (dLAMP), enhanced by Electrostatic Microfiltration (EM)‐based enrichment, for rapid sterility testing. By rationally designing primers targeting 16S and 18S rRNA, dLAMP assay enables both universal detection (covering >80% of known species) and strain‐specific identification of bacterial and fungal contaminants in CAR‐T cell spent medium and final products, directly from microorganism lysates. Enhanced by EM‐based enrichment of low‐abundance live microbes, the workflow achieves unparalleled sensitivity and speed, detecting contamination levels as low as 1 CFU/mL in complex CAR‐T cell cultures within 6 h. Compared to qPCR and 14‐day compendial methods, the approach demonstrates superior accuracy and significantly faster turnaround times. This workflow holds transformative potential for real‐time monitoring in cell therapy manufacturing and rapid safety assessments of CAR‐T cell products prior to patient infusion. Beyond cell therapy, the method is broadly applicable to infectious disease diagnostics, biomanufacturing monitoring, food safety, and environmental surveillance.


