For Reviewers
General Information
TAPS is a journal for health professionals involved in the education of future practitioners. The journal publishes a wide range of articles in various categories – research papers, reviews and reports of innovations. TAPS focuses on papers relating to research in medical and health professional education, pedagogical innovations and educational leadership and management.
Editorial Policy
Standard peer review procedures are used for submissions. The editors may request for suggestions of reviewers from the authors. The Editors-in-Chief retain the sole right to make decisions on the review process.
Retraction and Correction
TAPS adheres to guidelines from the Committee on Publication Ethics (COPE) when there are doubts on the academic integrity of literature published with TAPS, by issuing an expression of concern, correction or retraction, if deemed necessary.
TAPS’ journal policies on Retraction and Correction can be found here.
Peer Review Process and Policies
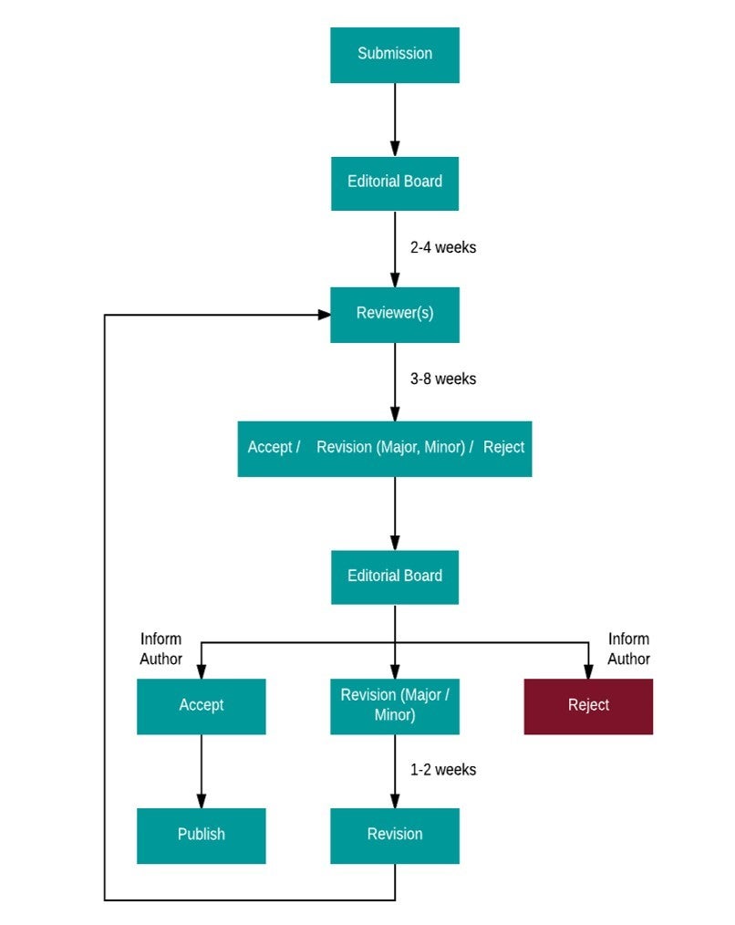
TAPS employs double-blind peer reviews. Upon receiving a new manuscript, TAPS Editorial Office will first conduct an editorial review followed by peer review. Here is the process of Peer Review employed by TAPS.
Identity transparency: Double anonymized
Reviewer interacts with: Editor
Review information published: None
Post publication commenting: NA
Once the manuscript is perused by the Editorial Office for its relevance, compliance and alignment to the journal’s scope, it is then sent for double-blind peer review. The anonymised manuscript is assigned to two reviewers who are content experts.
The review comprises two parts:
Part 1 (For Editorial Board): Reviewers are required to give an outcome of the paper and provide any comments for the Editorial Board to make an informed decision.
Part 2 (For authors): Reviewers are required to give constructive feedback on how to improve the paper if revisions are recommended.
How to Perform a Peer Review
Reviewers will be asked to consider the following points:
- Appropriateness of topic – Does the article contribute new knowledge or advance understanding of the topic?
- Style & Content of paper – Is the study adequate and relevant? Does the abstract reflect the content of the paper including methods used (if appropriate), results and conclusions drawn? Are the references adequate and in the correct format? Are figures and tables clear and logical?
- Recommendation – Accept/Minor Revision/Major Revision/Reject? Reviewers who recommend revisions are required to indicate if they would like to review a revision of this paper.
For more information, please download the guide on “How to Review a Medical Education Journal Paper”. You may download a copy of Guidelines for Peer Reviewers published by COPE.
You may also download a copy of the TAPS’s Reviewer guidelines for your reference.
Journal’s Policy on the Use of Generative AI and AI-assisted Technologies in Peer Review for TAPS
1. Definitions
For the purposes of this policy:
- “AI tools” include large language models (LLMs; for example, ChatGPT, Gemini, Claude), text‑generation tools embedded in word processors, code assistants, translation tools, text‑to‑image tools, and other generative or predictive systems used in preparing, reviewing, or processing manuscripts.
- “Substantive content” refers to research questions, study design, data collection or analysis, interpretation of findings, conclusions, and scholarly argumentation.
- “Mechanical assistance” refers to spelling, grammar, formatting, reference management, and language editing.
2. Core principles
COPE and related editor communities emphasise confidentiality, transparency, and accountability in peer review. Recent surveys show that many medical journals now either prohibit or tightly constrain AI use in peer review to protect manuscript confidentiality and review integrity.
2.1 Acceptable and unacceptable uses by reviewers
- Reviewers must not upload or input non‑public manuscript content (including text, tables, figures, or data) into any AI system that stores, reuses, or further trains on that content, unless the journal has an approved, secure internal AI system and explicit permission has been granted.
- Reviewers must not use AI tools to generate a complete review report on their behalf; peer review must remain a human intellectual activity.
- Reviewers may, with caution, use AI tools to help check grammar in their own review text or to clarify wording, provided they do not disclose confidential manuscript content in prompts.
If a reviewer uses an AI tool in any way that goes beyond basic grammar polishing of their own review text (for example, help with structuring comments), they must inform the editor in their confidential comments, describing the tool and the nature of its use.
2.2 Confidentiality and security
- Peer reviewers have a duty to maintain strict confidentiality of manuscript content. Inputting confidential material into third‑party AI tools is treated as a potential breach of confidentiality unless the tool provides documented, robust guarantees (no training on user content, secure handling).
- Any suspected AI‑generated review (for example, formulaic, non‑specific text or clear evidence of AI‑generated hallucinations) may be investigated according to the journal’s research integrity and COPE‑aligned procedures.
3. Editors, editorial office, and AI
Many journals and publishers now use AI‑enabled tools for similarity checking, triage, and workflow optimisation.
- The journal may use AI‑enabled tools (for example, plagiarism detection, language quality screening, reviewer matching, triage of out‑of‑scope manuscripts), but editorial decisions will always be made by human editors.
- Editors must not rely solely on AI‑based detection tools to determine misconduct or undisclosed AI use; findings should be interpreted cautiously and, where necessary, investigated following COPE guidance.
- Any AI tools used in editorial workflow should be vetted for data protection, confidentiality, and compliance with applicable regulations and publisher policies.
The journal will also consider related guidance from WAME and major medical publishers on AI in scholarly publishing.
4. Non‑compliance and concerns
- Failure to disclose significant AI use in authorship or peer review may be considered a breach of publication ethics and handled according to COPE flowcharts and the journal’s misconduct procedures.
- If undisclosed or inappropriate AI use is suspected (for example, fabricated references, AI‑generated figures, or AI‑generated reviews), the journal may request clarifications, additional documentation, or corrections, and may retract or reject manuscripts in serious cases following COPE‑aligned processes.
Given the rapid evolution of AI technologies and community standards, this policy will be reviewed regularly and updated in line with emerging evidence, COPE and major publisher guidance, and practices adopted in leading medical and medical education journals.
Review Process

Note: The average review process will take up to 14 weeks in the event that reviewers both accepted and reviewed within the given stipulated deadline. However, in the event that the invited reviewer(s) declined or did not accept the review invitation on time, this review process might take longer. It should also be noted that delay(s) in author’s submission of revised manuscript and number of revision/review round(s) of a manuscript, do contribute to the length of the review duration. Kindly also note that the exact publication date an accepted manuscript is due on, depends on its assigned publication issue number.
The Editorial Board reserves the right to decide the issue in which the accepted manuscript will be published in. Authors will be notified only after their manuscripts have been published. Thank you for your understanding and patience.
Peer Review Training
Click on the links below to obtain more information on being a great reviewer.
- Reviewing a paper for a journal (peer review)
- How to review a manuscript
- Top 10 tips for peer reviewers [By Wiley]
- Focus on peer review [By naturemasterclasses]
Announcements
- Best Reviewer Awards 2025
TAPS would like to express gratitude and thanks to an extraordinary group of reviewers who are awarded the Best Reviewer Awards for 2025.
Refer here for the list of recipients. - Most Accessed Article 2025
The Most Accessed Article of 2025 goes to Analyses of self-care agency and mindset: A pilot study on Malaysian undergraduate medical students.
Congratulations, Dr Reshma Mohamed Ansari and co-authors! - Best Article Award 2025
The Best Article Award of 2025 goes to From disparity to inclusivity: Narrative review of strategies in medical education to bridge gender inequality.
Congratulations, Dr Han Ting Jillian Yeo and co-authors! - Best Reviewer Awards 2024
TAPS would like to express gratitude and thanks to an extraordinary group of reviewers who are awarded the Best Reviewer Awards for 2024.
Refer here for the list of recipients. - Most Accessed Article 2024
The Most Accessed Article of 2024 goes to Persons with Disabilities (PWD) as patient educators: Effects on medical student attitudes.
Congratulations, Dr Vivien Lee and co-authors! - Best Article Award 2024
The Best Article Award of 2024 goes to Achieving Competency for Year 1 Doctors in Singapore: Comparing Night Float or Traditional Call.
Congratulations, Dr Tan Mae Yue and co-authors! - Best Reviewer Awards 2023
TAPS would like to express gratitude and thanks to an extraordinary group of reviewers who are awarded the Best Reviewer Awards for 2023.
Refer here for the list of recipients. - Most Accessed Article 2023
The Most Accessed Article of 2023 goes to Small, sustainable, steps to success as a scholar in Health Professions Education – Micro (macro and meta) matters.
Congratulations, A/Prof Goh Poh-Sun & Dr Elisabeth Schlegel! - Best Article Award 2023
The Best Article Award of 2023 goes to Increasing the value of Community-Based Education through Interprofessional Education.
Congratulations, Dr Tri Nur Kristina and co-authors! - Best Reviewer Awards 2022
TAPS would like to express gratitude and thanks to an extraordinary group of reviewers who are awarded the Best Reviewer Awards for 2022.
Refer here for the list of recipients. - Most Accessed Article 2022
The Most Accessed Article of 2022 goes to An urgent need to teach complexity science to health science students.
Congratulations, Dr Bhuvan KC and Dr Ravi Shankar. - Best Article Award 2022
The Best Article Award of 2022 goes to From clinician to educator: A scoping review of professional identity and the influence of impostor phenomenon.
Congratulations, Ms Freeman and co-authors.









